Menu
EN

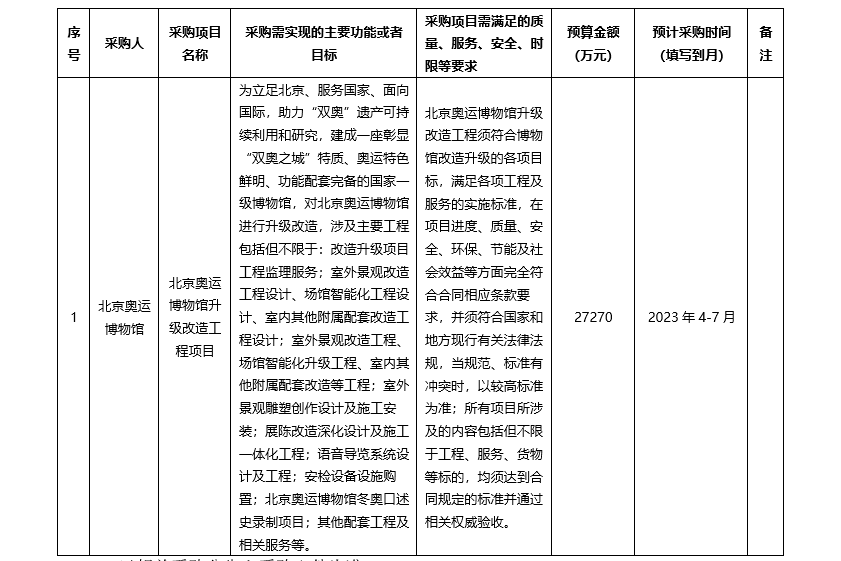
北京奥运博物馆2023年(4月至7月)政府采购意向

2023-03-28

为便于供应商及时了解政府采购信息,根据《财政部关于开展政府采购意向公开工作的通知》(财库[2020]10号)等有关规定,现将北京奥运博物馆2023年(4月至7月)采购意向公开如下:

本次公开的采购意向是本单位政府采购工作的初步安排,具体采购项目情况以相关采购公告和采购文件为准。

666

北京奥运博物馆

2023年3月27日


本政府采购意向同时在中国政府采购网发布,链接如下:

http://www.ccgp.gov.cn/cggg/dfgg/qtgg/202303/t20230328_19619618.htm。

附件:北京奥运博物馆2023年(4月至7月)政府采购意向

© Copyright 2020. All rights reserved

版权所有:北京奥运城市发展促进会 未经授权不得使用  京公网安备11010502057550号  京ICP备10016671号-1