依据《双奥遗产出版扶持计划实施办法(试行)》,北京奥运城市发展促进会秘书处组织开展了2025年度双奥遗产出版扶持项目申报评审工作,共收到出版类项目24件、选题类项目11件。经过评审,确定其中十个出版类和六个选题类扶持项目(名单见附件)。现将结果向社会公示,公示日期:2025年12月9日至12月15日。

在此期间,任何单位或个人如对评审结果存有异议,请于2025年12月15日17:00前将意见向北京奥运城市发展促进会秘书处书面反映,并提供相应证据。
地址:北京市朝阳区天辰东路甲8号
邮编:100101
电话:010-84373218
传真:010-84373275
北京奥运城市发展促进会
2025年12月9日
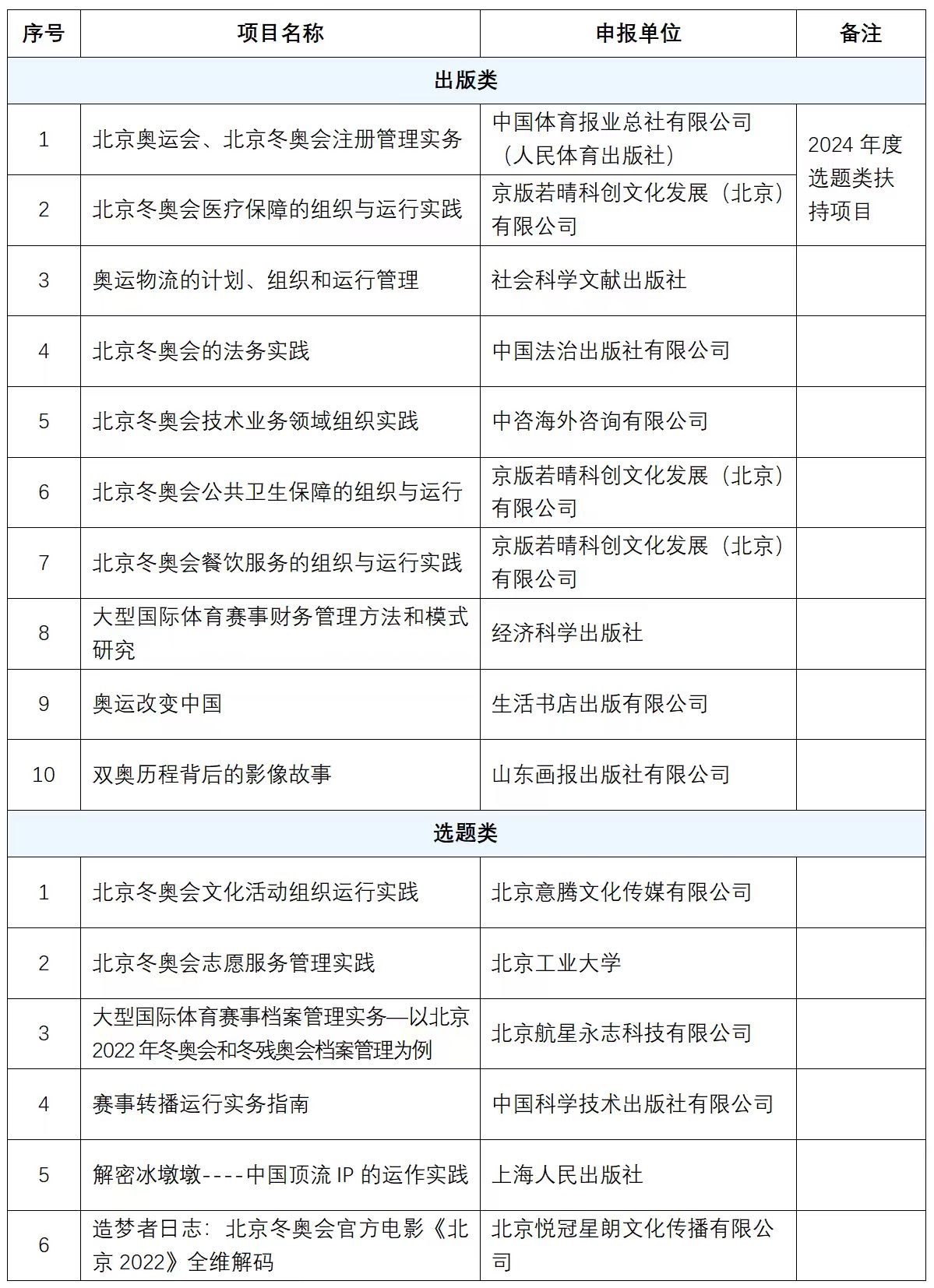
附件:2025年度“双奥遗产出版扶持计划”出版类和选题类扶持项目(公示)
微信图片_20260121181126_520_39
© Copyright 2020. All rights reserved
版权所有:北京奥运城市发展促进会 未经授权不得使用 京公网安备11010502057550号 京ICP备10016671号-1